手机版 | 登陆 | 注册 | 留言 | 设首页 | 加收藏
当前位置: 网站首页 > 临床医学 > 文章 当前位置: 临床医学 > 文章

新乡医学院2020年同等学力人员申请硕士学位招生简章

时间:2020-08-21    点击: 次    来源:网络    作者:好大夫专升本邱老师 - 小 + 大

新乡医学院位于河南省新乡市,是河南省独立建制的西医本科院校。1998年经国务院学位委员会批准,获得硕士学位授予权,2004年获得同等学力人员申请硕士学位授予权。现有基础医学、临床医学、药学、生物学、心理学、生物医学工程、公共卫生与预防医学、医学技术、马克思主义理论、图书情报与档案管理等10个一级学科硕士学位授予权和临床医学、公共卫生、护理、公共管理、药学、生物与医药6个类别专业硕士学位授予权。我校研究生教育覆盖了医学、理学、教育学、法学、管理学、工学等6个学科门类,形成了以医学为主,多门类、多学科协调发展的学科建设和研究生教育格局。根据国家相关文件规定,结合我校实际,我校决定2020年继续开展同等学力人员申请硕士学位招生工作。现将有关事宜通知如下:
一、申请条件
(一)热爱祖国,遵纪守法,品德端正,积极完成本职工作的在职人员,经所在单位同意并推荐。
(二)同等学力人员申请硕士学术学位需满足以下条件:
1.获得大学本科学历、学士学位满二年者。(从毕业后到2020年3月1日)
2. 报考专业与所学专业相同或相近。
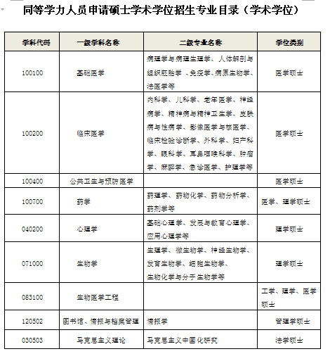
3. 招生专业目录见附件1。
(三)同等学力人员申请临床医学硕士专业学位需同时满足以下条件:
1.全日制临床医学本科毕业并获得学士学位。
2. 正在接受住院医师规范化培训的住院医师或已获得《住院医师规范化培训合格证书》的临床医师。
3.申请人申请的专业学位类别应与住院医师规范化招收专业相对应。
4. 招生专业目录见附件2。
二、提交材料
同等学力人员申请硕士学术学位需提交材料:
(1)本人身份证原件;
(2)本人毕业证、学位证原件;
(3)《教育部学历证书电子注册备案表》、《学位证书电子注册查询结果》;
(4)《新乡医学院2020年同等学力人员申请硕士学位报名登记表》(附件3,填写后盖章扫描)。
同等学力人员申请临床医学硕士专业学位需提交材料:
(1)本人身份证原件;
(2)本人毕业证、学位证原件;
(3)《教育部学历证书电子注册备案表》、《学位证书电子注册查询结果》;
(4)医师资格证书原件,尚未取得医师资格证书人员须提交承诺书(附件4);
(5)申请临床医学专业学位者住院医师规范化培训合格证书原件,正在接受住院医师规范化培训的住院医师须提交培训证明及承诺书(附件4);
(6)《新乡医学院2020年同等学力人员申请硕士学位报名登记表》(附件3,填写后盖章扫描)。
三、课程考核
学校参照全日制研究生培养方案设置同等学力人员申请硕士学位培养方案,共开设公共必修课4门,专业基础课2-4门,选修课2-4门,医学专业总学分不低于34.5学分(含自学学分),其他专业总学分不低于33学分(含自学学分)。同等学力申请硕士学位人员须在报名起2年时间内完成课程学习,课程学习结束参加学校组织的结课考试,参加结课考试并通过,授予相应学分。
学校采用线上和线下相结合的混合式教学模式。同等学力申请硕士学位人员按照课程设置要求,可采用到校课堂授课(线下)或线上学习课程学习方式,完成规定的学分,达到同等学力人员申请硕士学位课程水平。学校与认定的学堂在线网络学习课程学分互认,学生自愿自费、自由选择课堂学习或者线上学习。学校到校课堂授课(线下)安排以当年课表为准,授课时间以周末为主。
四、临床专业能力考核
同等学力人员申请临床医学硕士专业学位,必须在省级以上卫生计生行政部门公布的住院医师规范化培训基地完成住院医师规范化培训并取得医师资格证书和住院医师规范化培训合格证书,学校视为通过临床专业能力考核。
五、全国统考
1.同等学力人员申请硕士学术学位
申请人须参加并通过同等学力人员申请硕士学位外国语水平全国统一考试,部分专业申请人需通过同等学力人员申请硕士学位学科综合水平全国统一考试。
2.同等学力人员申请临床医学硕士专业学位
申请人须参加并通过同等学力人员申请硕士学位外国语水平全国统一考试及申请临床医学硕士专业学位学科综合水平全国统一考试。
3.申请人参加同等学力人员申请硕士学位外国语水平和学科综合水平全国统一考试须经我校审核报名资格。同等学力人员申请硕士学位全国统考有关安排以上级部门及学校当年发布的工作通知为准。
六、结业及学位论文和学位授予
(一)参加我校统一组织的同等学力人员申请硕士学位课程水平认定考试,成绩合格且修满相应学分,由我校颁发《新乡医学院同等学力人员申请硕士学位课程水平认定证书》或《新乡医学院同等学力人员申请硕士学位结业证书》。
(二)学位论文
1.学位论文导师。申请人与导师双向互选,并在导师指导下独立完成硕士学位论文撰写工作。
2.学位论文答辩。申请人应按学校关于学位论文答辩的具体要求和程序完成学位论文答辩。
3.学位论文工作时间不少于1年。
(三)学位授予
1.同等学力人员申请硕士学术学位
申请人按照国家及学校有关文件规定,通过论文答辩,经所在学位分委员会同意,校学位评定委员会批准,授予硕士学位。
2.同等学力人员申请临床医学硕士专业学位
(1)申请人申请学位须完成住院医师规范化培训并取得医师资格证书及住院医师规范化培训合格证书,通过学校学位课程考核及同等学力人员申请硕士学位外国语水平及申请临床医学硕士专业学位学科综合水平全国统一考试,完成学位论文,按照规定发表文章并通过论文答辩。
(2)对通过研究生毕业同等学力水平认定的申请人,经学校学位评定委员会批准,授予临床医学硕士专业学位,颁发硕士专业学位证书。
(3)申请学位具体组织工作按学校当年关于硕士学位申请统一工作安排进行。
3.申请硕士学位的学生还需在答辩前至少发表一篇以第一作者且新乡医学院为第一作者单位的国家级中文期刊收录的文章,文章类型不限,但不包括刊载在会议论文集上的论文等。
七、培养年限
1. 申请人自通过资格审查之日起,须在五年内通过我校组织的学位课程考核、同等学力人员申请硕士学位外国语水平和学科综合水平全国统一考试。在规定时间内,未通过学位课程考核和全国统一考试的,本次申请无效,所交费用不予退还。
2. 申请人自通过资格审查之日起,须在六年内通过学位论文答辩,未在规定时间通过学位论文答辩的,本次申请无效,所交费用不予退还。
八、费用
根据文件规定,收费标准为:8000元/生,分两次交清,共计16000元/生。(缴费后,不予办理退费。)
第一阶段为资格确认、课程辅导和硕士学位课程水平认定,收费标准为:8000元/生,入学前一次交清。教材根据学员需要购买,费用自理。课程学习时间一般为1年。
第二阶段为硕士学位申请、科研训练和论文撰写及答辩:学员通过新乡医学院同等学力人员申请硕士学位课程水平认定考试以及同等学力人员申请硕士学位外国语水平和学科综合水平全国统一考试后,缴纳硕士学位申请费8000元。(申请硕士学位之前一次交清)
九、其他
1.凡在我校以研究生毕业同等学力申请硕士学位的人员,不得同时向其他学位授予单位提出学位申请;
2.我校只接收参加同等学力申请硕士学位外国语统考语种为英语的人员;
3.其他事宜请密切关注新乡医学院研究生处网站。
4.本简章解释权属研究生处。
十、联系方式
招生科联系电话:0373-3029444


新乡医学院研究生处
2020年6月12日

上一篇:2020年河南专升本成绩再创辉煌,好大夫强势霸榜!

下一篇:2020年新乡医学院同等学力人员第一阶段缴费通知

豫ICP备16029582号-1  |   QQ:289610169  |  地址:河南郑州市二七区东方路3号好大夫教育培训第二基地  |  电话:15517172425  |