手机版 | 登陆 | 注册 | 留言 | 设首页 | 加收藏
当前位置: 网站首页 > 护理学 > 文章 当前位置: 护理学 > 文章

2026年河南专升本退役大学生士兵“生理学、病理解剖学”考查类别综合考查工作方案

时间:2026-03-16    点击: 次    来源:网络    作者:好大夫专升本邱老师 - 小 + 大

按照《河南省教育厅 河南省退役军人事务厅河南省军区动员局关于做好2026年普通高等学校专升本考试招生工作的通知》(教学〔2025〕214号)和《河南省教育厅 河南省退役军人事务厅关于2026年河南省退役大学生士兵免试专升本招生有关事项的通知》(教学〔2026〕37号)文件精神和有关工作安排, 由平顶山学院承担生理学、病理解剖学考查类别综合考查工作的牵头任务,其他有关高校协同完成。为进一步做好2026年河南省退役大学生士兵计划( 生理学、病理解剖学考查类别)综合考查工作,特制定本方案。


  一、指导原则


  退役大学生士兵专升本综合考查工作,按照 “公平竞争 , 公正选拔,公开程序” 的原则进行。


  二、成立工作领导小组


  领导小组负责统筹安排2026年河南省退役大学生士兵

  专升本( 生理学、病理解剖学考查类别)综合考查工作,重大问题集体决策。

  组 长:郭秋平

  副组长:李 波 于长立

  成 员:李青彬 孙延彬 郑新华 常进 郝新喜 招收退役大学生士兵专升本( 生理学、病理解剖学考查类别)各高校招生工作主管部门负责人下设工作小组办公室,李波任办公室主任,李青彬、孙延彬任办公室副主任。在纪委部门监督下,由平顶山学院教务处具体组织各项工作。


  三、成立专业综合考查联合小组


  成立各专业综合考查联合小组,招生专业组组长由领导小组指定高校招生工作主管部门负责人担任,成员由各招生专业所在高校推荐的专家组成。组长所在高校负责本专业联合考查方案的制定和组织实施。





四、考查与录取办法


  (一)考查时间和地点

  考查时间:2026年4月5日前完成,具体考查时间和地点由各专业综合考查小组确定,提前在各专业综合考查方案中向社会公布。


  ( 二)招生对象

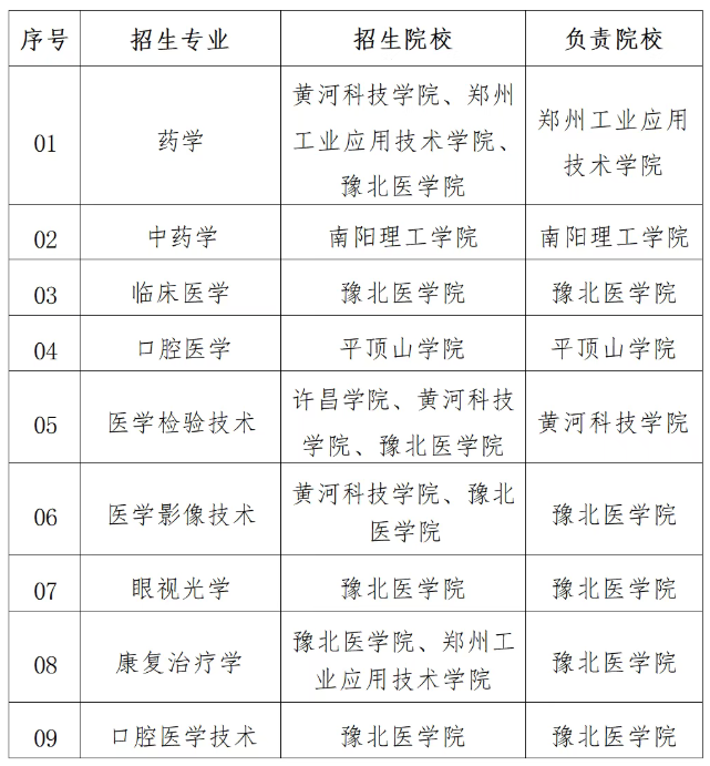
  符合我省2026年免试专升本退役大学生士兵报名条件,且完成志愿填报,报考本科专业为药学、中药学、临床医学 、 口腔医学、医学检验技术、 医学影像技术、眼视光学、康复治疗学、 口腔医学技术、护理学、健康服务与管理、智能医学工程、家政学、假肢矫形工程、养老服务管理、助产学的退役大学生士兵。


  ( 三)考查形式和内容

  综合考查以线下方式进行,全程进行录像,考查内容、考查方式及录取规则由各专业综合考查联合小组制定,提前在各专业综合考查方案中向社会公布。综合考查由各专业负责院校组织实施。


  ( 四)考场纪律

  综合考查实行技防和人防相结合,严把入场验证关,严格考生身份验证,严防考查舞弊。


  (五)录取办法

  1.退役大学生士兵免试专升本投档办法:根据各联合考查组报送的考生总成绩从高分到低分排定位次,然后按位次优先的原则,根据考生平行志愿的自然顺序从前到后进行检索,一经检索到计划未满额的学校,即向该校投档。

  2.录取规则:根据考生投档分数由高分到低分择优录取。

  3.出现同分情况按笔试、面试等非技能分项成绩从高到低排序;若仍相同,按技能操作考查成绩从高到低排序;仅笔试或面试的,依次按分项1、分项2 … …成绩从高到低排序。

  4.根据文件要求,荣立个人三等功(含) 以上的退役大学生士兵,免于综合考查,根据考生填报志愿优先录取。


  ( 六)成绩查询

  考生可在4月15日登陆平顶山学院招生信息网(https:/ /zsxx.pdsu.edu.cn/)输入姓名、身份证号即可查询考查成绩。


 五、有关要求


  ( 一)因考生个人原因未按要求参加综合考查者,视为放弃本次考查资格。


  ( 二)考生参加综合考查需携带物品:

  1.本人身份证

  2.本人退伍证

  3.毕业证或学历认证报告

  4.操作服或白大衣


  ( 三)考生必须参加联合考查并取得相应成绩,才能投档录取。考查成绩为0分(包括实考和缺考)的考生,视为放弃考查资格。


  ( 四)考生在资格审核后,不得携带任何通信设备、电子设备进入候考区,在联合考查中作弊的考生,一经发现立即取消考查资格。


 六、监督与检查


  各专业负责的高校纪委部门要全程实施监督。平顶山学院教务处与纪委于考查期间安排人员至各专业负责高校进行巡视检查。


  七、其他


  我校不委托任何个人及中介机构参与退役大学生士兵计划招生录取各环节工作。


  八、联系方式


  2026年河南省退役大学生士兵专升本( 生理学、病理解剖学考查类别)综合考查工作的有关信息将及时在我校本专科招生信息网站上公布(网址 https://zsxx.pdsu.edu.cn/ )。

  学校地址:河南省平顶山市新华区未来路南段

  联系电话:0375-2077201(教务处)、2657796(招生就业处)

  咨询信箱:1040@pdsu.edu.cn

  举报电话:0375-2657629

上一篇:河南专升本专业有哪些?专升本上岸经验请收好!

下一篇:没有了

豫ICP备16029582号-1  |   QQ:289610169  |  地址:河南郑州市二七区东方路3号好大夫教育培训第二基地  |  电话:15517172425  |